![]() |
| Marvin (PA) |
Mois : décembre 2010
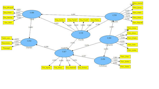
Quel CRM pour le BOP?
Chronique 34 : La neige - nos systèmes de gestion manquent de générosité…
![]() |
| http://www.flickr.com/photos/loglouis/5278202763 |
Meth : Comparaison interculturelles d’échelles de mesure
![]() |
| http://www.flickr.com/photos/phunk/4171465622/ |
- Steenkamp et Baumgartner
Meth. Isomorphisme institutionnel - les tests
![]() |
| http://www.flickr.com/photos/danzen/4033724612/ |
- Galaskiewicz, J. et S. Wasserman (1989), Mimetic processes within an interorganizational field: An empirical test. Administrative Science Quarterly, 34:4, 454-479.
- Trevor Slack, Bob Hinings (1994)Institutional pressures and isomorphic change: an empirical test - includes appendix,Organization Studies Mid-Winter,
- Richard M. CLERKIN INSTITUTIONAL ISOMORPHISM AMONG INDIANA NONPROFITS: MEASURING HOMOGENIZATION AND FORMALIZATION
Chronique 33 : Document / les éditeurs de revues de management se rebiffent
—————————————————————-
Twenty-six editors from a variety of business disciplines recently sent the following letter to Deans of all AACSB Business Schools about the use of citation impact factors in judging the quality of individual articles and of journals.
November 15, 2010
Dear Dean «Last_Name»,
We are current and former editors of many of the most prestigious academic journals in business. We write to you out of a collective concern about the potential misuse of citation impact factors and about how impact factors are distorting the behavior of authors, editors, and promotion and tenure committees.
Journals compete for authors who select an outlet based on the rewards they expect from publishing in that journal versus in alternatives. The widespread use of citation impact factors by business school promotion and tenure committees has caused journals to compete to maximize citation impact factors by steering authors to add “frivolous” citations to recent works in the same journal. This practice hurts authors and distorts the behavior of promotion and tenure committees as well as competition for resources across fields within business schools.
We offer suggestions to solve these problems to everyone’s benefit and ask that you and your P&T committees consider the points 1-3 below.
Articles and article quality and influence should matter, not the journals in which they are published.
Point 1 notwithstanding, deans and P&T committees seek measures of the general quality of articles published in specific journals as additional input.
To the extent point 2 holds, it is critical for deans and P&T committees to be aware of the fallibility of impact factors reported by ISI, particularly because these may be influenced by questionable editorial practices.
Points 1-3 lead us to ask you take the following three actions.
We ask that you and other business school deans be alert to these practices and bring our concerns to the attention to your P&T committees at the school and university levels.
In addition, we recommend you and your fellow deans consider multiple impact factors, and also ask your P&T committees to do so. We suggest that the two-year impact factor without self-cites is preferable to the raw two-year impact factor because it corrects for potential questionable practices. [1]
Finally, we ask you and your fellow deans to do all you can to underscore the importance of the issue by raising it in general faculty meetings, and encouraging faculties to work on important articles rather than get papers in “top ranked” journals. We elaborate our rationale below.
Citations are an imperfect measure of journal influence. Two journals of arguably equal quality can have very different impact factors for legitimate reasons, such as differences between quantitative and qualitative subfields in the average number of citations in a typical article. But the two journals can also differ dramatically due to differences among journals in self-citations – that is, citations in a journal to prior articles in the same journal.
Journal self-cites are often appropriate, and it is reasonable to expect author to cite work in the field the journal represents. Newer journals might be expected to have fewer self-citations than older journals, and more specialized journals might be expected to have more than journals with broader foci. However, our concern is that citation impact factors can be manipulated by questionable editorial policies encouraging self-citation of (recent) papers from the publishing journal.
Our concern is not with self-cites per se but rather with a practice which can lead to a Prisoner’s Dilemma style arms race to artificially inflate a (flawed) measure of impact. Li (2009)[2] noted a recent action by a publisher requesting each author in its journal to cite at least five papers published by the journal.
More seriously, when one field tolerates explicit journal policies that encourage “frivolous” journal self-citation and a second field does not, the field more willing to tolerate the practice can appear more influential in aggregate. If, hypothetically, marketing editors decided to promote frivolous journal self-citation in their own journals and finance editors had more qualms about the practice, a naïve observer might conclude that there are many more “A” journals in marketing than in finance.
We think authors, journal readers, and business schools will all be better off if our colleagues in marketing and all other fields of business join us in pledging to avoid the practice of forcing frivolous self-cites.
Thank you for considering our position.
Sincerely,
Richard Bettis (Strategic Management Journal, University of North Carolina)
Kenneth Boyer (Journal of Operations Management and Ohio State University)
Eric Bradlow (Marketing Science and University of Pennsylvania)
John Chinneck (INFORMS Journal on Computing and Carleton University)
John Deighton (Journal of Consumer Research and Harvard University)
Preyas Desai (Marketing Science and Duke University)
Marnik Dekimpe (International Journal of Research in Marketing, Tilburg University & Catholic University Leuven)
Tulin Erdem (Journal of Marketing Research and New York University)
Stephen Graves (Manufacturing and Service Operations Management and Massachusetts Institute of Technology)
David A. Griffith (Journal of International Marketing and Michigan State University)
Ron Hill (Journal of Public Policy and Marketing and Villanova University)
Charles Hofacker (Journal of Interactive Marketing and Florida State University)
G. Tomas Hult (Journal of the Academy of Marketing Science and Michigan State University)
Steven Kachelmeier (The Accounting Review and University of Texas at Austin)
Ajay Kohli (Journal of Marketing and Georgia Institute of Technology)
Don Lehmann (International Journal of Research in Marketing, founding editor and Boston College)
John Lynch (Journal of Consumer Research Policy Board President and University of Colorado)
Edward Malthouse (Journal of Interactive Marketing and Northwestern University)
Will Mitchell (Strategic Management Journal and Duke University)
C.W. Park (Journal of Consumer Psychology and University of Southern California)
David Simchi-Levi (Operations Research and Massachusetts Institute of Technology)
Venkatesan Shankar (Journal of Interactive Marketing and Texas A&M University)
Joel Steckel (Marketing Letters and New York University)
Detmar Straub (MIS Quarterly and Georgia State University)
Morgan Swink (Journal of Operations Management and Texas Christian University)
Communications of the Association for Information Systems, 25 (July), 21-32.
credit Photo Jef Safi







